长安成独立央企?东风称暂不涉及:两者重组未终止,将平权赛跑?
2025-06-05
IDOPRESS

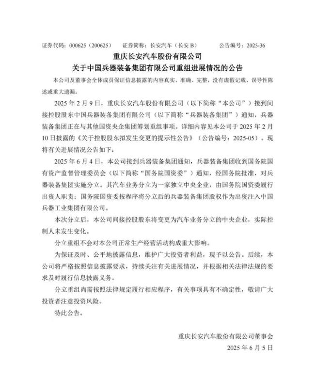
6月5日,长安汽车发布公告称,母公司兵器装备集团收到国务院国有资产监督管理委员会(以下简称“国务院国资委”)通知,经国务院批准,对兵器装备集团实施分立。其汽车业务分立为一家独立中央企业,由国务院国资委履行出资人职责;国务院国资委按程序将分立后的兵器装备集团股权作为出资注入中国兵器工业集团有限公司。
本次分立后,长安汽车间接控股股东将变更为汽车业务分立的中央企业,实际控制人未发生变化。
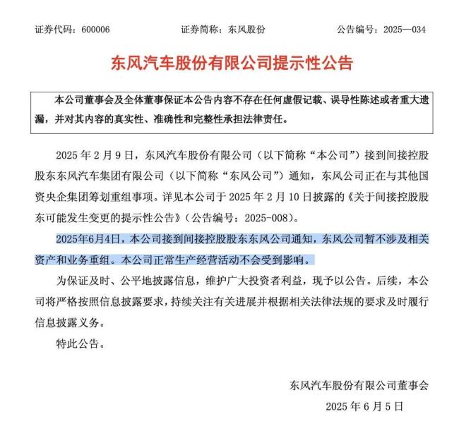
同日,东风汽车发布公告称,2月9日公布的正在与其他国资央企集团筹划重组事项。因接到间接控股股东东风公司通知,暂不涉及相关资产和业务重组。与此同时,该公司正常生产经营活动不会受到影响。

新成立的汽车业务将与中国一汽和东风公司平级。由此,在中国汽车行业中正式出现了三大央企的格局——此前长安汽车为中国兵装集团旗下三级子公司,地位远不如一汽、东风。不过长安仍然是新公司的子公司,实际并未升级。而这两则公告的出现,有人认为这意味着东风与长安的重组告吹,不过从公告来看,似乎不是这样。因为东风在公告中强调了一个关键动作:“暂不涉及相关资产和业务重组”。
这似乎意味着,东风进入重组动作还需要等待下一步,暂不涉及而已,而不是两者的重组就此终止。
东风长安重组的消息在今年2月9日首次对外发布,当时长安汽车和东风集团股份就同步发布了控股股东“正在与其他国资央企集团筹划重组事项”的信息。由此带来了对重组方案的大量猜测,其中的关键问题是:
第一、如何重组,东风吞并长安还是两家业务合并,成立新的上级公司?其次,总部是放在武汉还是重庆?第三、重组中,双方目前的子品牌如何处理,毕竟双方都有大量的子品牌,并且形成了自己独立的体系。
这一系列的问题直接关系到东风长安重组后,谁来主导新公司这一核心问题。此前有分析认为,东风作为一级央企,理应接管长安。甚至在2月10日,“东风长安”的管理人员名单都曾在网上流传过。不过,被东风接管这一说法遭到了长安的激烈反驳。长安目前多次公开回应过东风和长安的整合,其中言辞激烈的反驳的说法是“并入东风集团”。
显然,长安为争取更大独立的地位,一直在努力。

实际上,在东风长安重组消息发布后,长安曾经两次回应过重组事宜。今年4月11日,在长安2024年度业绩说明会上,长安董事长朱华荣对东风长安合并重组情况进行了首次公开回应。
朱华荣作出三点回应:第一、目前,两家公司重组方案基本已经完成了,长安也是作为重要的角色参与推进相关工作。其次、他强调,此次重组不会影响长安既定的任何战略,包括长安既有的品牌、技术规划、全球化规划。此前外界认为,东风和长安旗下子品牌众多,将有可能进行合并,并关闭部分子品牌。
朱华荣说:“此次重组,不会对长安汽车产生不利影响,只会有更多的、更有利的长安发展的因素,来推动长安汽车拥有更强的综合竞争力,来迎接历史发展的更大机遇。”
第三、朱华荣说目前谣言很多,但基本都是假消息。“此前,网上传播的有一些情况不属实,因此长安并没有特意去回复。”朱华荣说,但是他没指明那些传言是虚假的,只是表示会非常及时地来和资本及社会各界,来分享有关的进展情况。关于东风长安合并重组,还有不少传言称长安会被东风吞并,并且新成立的汽车集团总部会设立在武汉。此类传言对长安来说极为不利。
在这次回应中,朱华荣强调了长安积极的参与重组方案的制定,是重要角色。言下之意是长安不是被动的被整合,而是有充分的意见表达权。但是其中,长安的提前曝光了自身的既定方案不变,子品牌不变,这的确引发了外界的猜测。
5月19日,有媒体爆料称,东风和长安的重组暂停。其表示“种种迹象显示,3个月前开始启动并引起整个行业震动的东风公司(东风汽车集团有限公司)与长安汽车(重庆长安汽车有限公司以及中国长安汽车集团有限公司,它们都属于中国兵装旗下企业)合并重组大计,已经偃旗息鼓。”该媒体甚至表示,这个由中国兵工与中国兵装可能合并引发的汽车重组呈现这样的局面,毫无疑问是有关部门的理性之举。
但随后在5月27日,朱华荣再次就东风长安合并做出回应,说法基本没变,这也侧面证实了长安东风重组的趋势没有改变。他强调,长安汽车和东风汽车重组是有利于长安汽车未来发展,长安汽车会充分利用这次重组带来的一些机遇。他也强调称,重组不会影响长安汽车既定方针、既定的战略发展。
朱华荣表示,长安汽车和东风汽车重组是国资委基于全球化竞争的审时度势,利用新能源智能化技术来打造世界一流智能新能源科技集团和品牌,对于央企汽车产业来讲是战略性重大举措,是汽车行业的一件大事也是一件好事。
此外,朱华荣强调称,这次重组对于长安汽车未来国际化、全球化、市场化等发展更加有利,不会因为重组改变长安汽车既定的一系列战略和技术发展方向,不会调整品牌、既定方针和战略。
目前,两家汽车央企也在暗自较劲,以获得更大的话语权,其中一个明显的动作就是在新能源上。此前,东风一直将岚图定位为央企第一新能源品牌来打造,而长安对此定位毫无兴趣。相反在最近,长安对“央企新能源销冠”进行了猛烈的宣传。同时,岚图和阿维塔的上市IPO上,也出现了矛盾。重组后,两家公司显然不会出现两个独立的高端品牌,因此对于是否会上市,其中一家表述已经进行了修正。
非常可能的是,这场重组中似乎并不会就此偃旗息鼓,而且随着长安(新成立的汽车业务母公司)地位一跃而升,这场整合重组大戏更加具有看头:在地位相当的情况下,两家企业是不是会赛跑一段时间,看看谁更有做“领头羊”的实力和能力?
(责任编辑:zx0600)
