疯狂英语创始人李阳诉前妻名誉侵权案一审胜诉 家暴争议终落定
2025-09-29
HaiPress
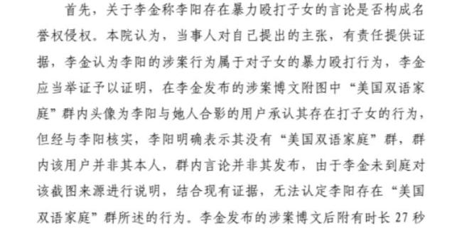
多年前,“疯狂英语”创始人李阳的前妻Kim通过网络平台发文,控诉李阳家暴女儿。李阳否认家暴女儿,认为是正常管教,并且表示Kim的行为导致他遭受网络谩骂和经济损失,因此起诉前妻Kim以及平台侵权。

9月28日,李阳及其代理律师周兆成透露,一审李阳胜诉。北京互联网法院于9月22日作出一审判决,判令Kim公开道歉,并赔偿李阳精神损害抚慰金2万元。

对于一审判决结果,李阳表示感到高兴,通过法律程序还了自己清白。记者尝试联系Kim,但截至发稿暂未获得回应。

据了解,李阳“家暴”风波已持续10余年。2011年,Kim曾在社交媒体上公开曝光李阳对她实施家庭暴力。2013年2月3日,法院认定李阳家庭暴力行为成立,准予两人离婚,三个女儿由Kim抚养。2020年1月24日,Kim将两个女儿送回中国由李阳照顾。2021年8月29日,Kim在微博控诉李阳家暴其女儿。
2022年2月,Kim在社交平台上发文称,李阳等人起诉她的网络侵权责任纠纷一案,2021年底北京互联网法院已立案。当时,Kim表示李阳通过简讯曾承认对女儿实施暴力行为,女儿也曾向警方描述过自己遭受暴力。Kim还提到她已经放下了这段经历,目前当教师独自抚养女儿长大。
免责声明:本文转载自其它媒体,转载目的在于传递更多信息,并不代表本网赞同其观点和对其真实性负责,亦不负任何法律责任。 本站所有资源全部收集于互联网,分享目的仅供大家学习与参考,如有版权或知识产权侵犯等,请给我们留言。
