曹德旺回应辞职:我退下来对福耀更有好处 开启退休生活新篇章
2025-10-17
HaiPress
10月16日晚间,曹德旺在接受采访时表示他八十岁了,应该退休了。他认为退下来对福耀更有好处,让新一代人接手。他还提到自己身体状况良好,但不会把精力放在福耀科技大学上,大学将由王树国接管。

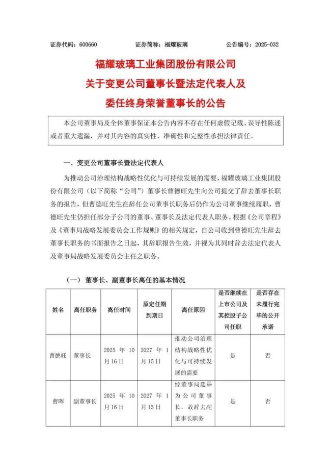
早前,福耀玻璃发布公告称,公司董事长曹德旺因推动公司治理结构战略性优化与可持续发展的需要,辞去董事长职务,但仍将继续担任公司董事及部分子公司的董事、董事长和法定代表人职务。公司选举曹晖为新任董事长,并任命其为法定代表人及董事局战略发展委员会主任。曹德旺被委任为公司终身荣誉董事长。此次职务变动不会对公司正常经营活动产生不利影响。
公开资料显示,曹晖是曹德旺的长子,1970年生,拥有美国贝克工商管理学院工商管理硕士学位。曹晖自1989年高中毕业后进入福耀玻璃车间工作,从基层做起。此后,他曾派驻香港工作,历任福耀香港总经理、福耀玻璃执行董事、福耀北美玻璃工业有限公司总经理、福耀玻璃公司总经理等职。2015年起,曹晖调任非执行董事,并创办了福建三锋控股集团有限公司,致力于提升福耀集团综合竞争力。2022年8月,曹晖担任福建省工商联兼职副主席。2024年1月16日,他出任福耀玻璃公司第十一届董事局副董事长。
免责声明:本文转载自其它媒体,转载目的在于传递更多信息,并不代表本网赞同其观点和对其真实性负责,亦不负任何法律责任。 本站所有资源全部收集于互联网,分享目的仅供大家学习与参考,如有版权或知识产权侵犯等,请给我们留言。
