当下,白酒行业正经历一场前所未有的危机,逐渐形成“酒企暴雷 + 酒商跑路”的双向负向传导链条,其中,区域酒企与流通企业首当其冲,成为这场寒潮中的重灾区。
然而这一现象不仅暴露了行业表层的经营困境,还折射出酒业长期积累的隐性问题在经济周期与消费变革双重压力下的集中爆发。
在此背景下,即便是头部酒企也步履维艰,而中小酒企与流通企业的生存空间则被进一步压缩,白酒行业的调整已从“温和去库存”演变为一场关乎生死存亡的全面洗牌。
酒企接连暴雷
2025年前三季度,A股20家白酒上市公司中,仅茅台与汾酒实现营收与净利润“双增长”,其余18家均出现不同程度的业绩下滑甚至亏损。这一数据不仅揭示了行业整体增长动能的衰减,更预示着市场格局的深刻重构。
但上市公司的财务披露仅是冰山一角,大量未公开财务信息的中小型酒企,其真实经营状况更为严峻,“雷”声此起彼伏,风险持续暴露。
11月10日,大批潭酒经销商聚集于仙潭酒厂门口,拉起“还我血汗钱”“涉嫌诈骗”等横幅维权。尽管潭酒随后发布《公开致歉与问题解决承诺书》,称“经营正常、仅为运营疏漏”,但此举难以完全平息市场疑虑,暴露出其在资金管理与渠道关系上的重大隐患。
11月21日,贵州省仁怀市法院立案受理针对贵州无忧酒业的6起执行案件,总执行标的超6255.51万元。该事件一时让企业陷入舆论危机。
还有产能贬值成为许多中小酒企的难以逃脱的宿命。
11月24日,阿里法拍平台显示,山东扳倒井股份有限公司旗下560吨68度芝麻香型原酒被公开变卖,评估价1120万元,最终以896万元成交。自2025年以来,扳倒井已涉及十余起被执行案件,累计被执行金额高达约8.54亿元,企业流动性几近枯竭。
成立于2007年的四川泸州泸禾酒业有限公司,其5549.55吨原酒经过30次加价,最终以1300万元成交,折算原酒价格仅1.25元/斤,反映了中小酒企在行业去产能泡沫过程中面临的生存危机。
这些碎片化的危机事件,共同指向一个残酷现实:白酒行业正经历一轮大规模的产能出清。
据中国酒业协会发布的《2025中国白酒市场中期研究报告》显示,2025年上半年,全国规模以上白酒企业数量已降至887家,同比减少逾百家。这一数字的背后,是产能过剩、品牌力不足、资金链断裂等多重因素叠加下的残酷淘汰赛。可以预见,在未来一段时间内,仍将有更多缺乏核心竞争力的中小酒企逐渐出局。
流通困局加剧
如果说酒企暴雷是生产端的危机显现,那么酒商跑路与流通企业塌方,则意味着消费端与渠道端的也在面临诸多隐忧。
酒类流通作为连接生产与消费的关键枢纽,其稳定性直接决定行业生态的健康程度。然而,近年来,多家知名酒类流通企业相继陷入经营困境,暴露出传统模式的脆弱性。
早在去年9月,曾经以做老酒闻名的歌德盈香就已经“暴雷”。北京市平谷区人民法院已对歌德盈香持有的全兴酒业1.98亿元股权数额进行了冻结后,仅1个月过去,“歌德名酒专营店授权号”的账号突然开启直播公开讨要薪资。直播间的背景板上,白纸上面写着“歌德发工资!歌德欠薪!”的字样。
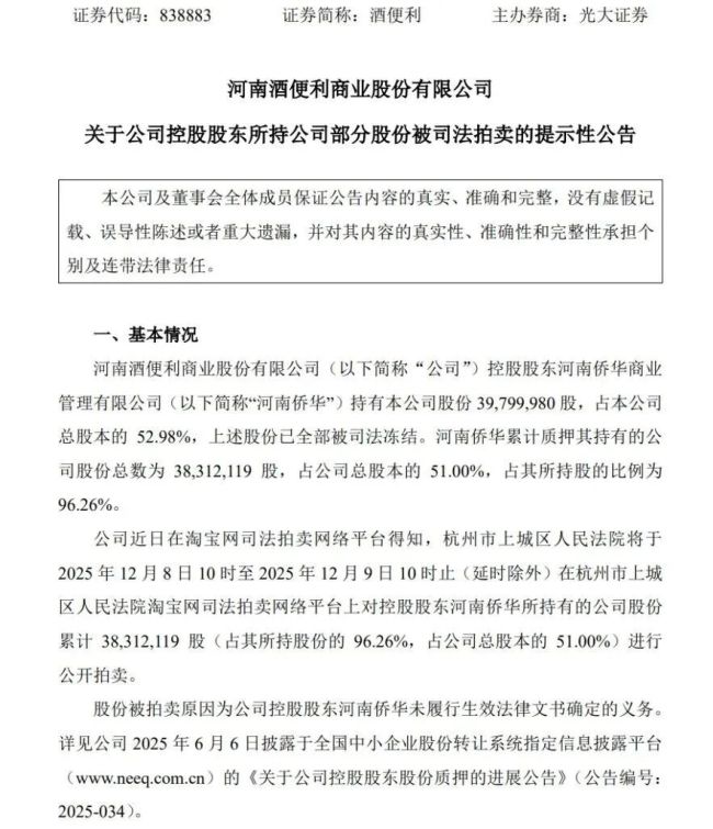
酒便利作为酒类流通头部企业之一,在最近一年经历了实控人被立案调查、公司董事长被捕、亏损面正持续扩大等一系列状况。近日更是有消息显示酒便利控股股东51% 股权折价 30% 拍卖。根据拍卖信息,杭州市上城区人民法院将于2025年12月8日10时至2025年12月9日10时止,对河南侨华商业管理有限公司持有的酒便利的无限售流通股股票(合计3831.21万股)进行公开拍卖。值得注意的是,这 51% 股权全部已质押,反映出控股股东资金极度短缺,已将公司股权 "杠杆用到极致"。

作为国内酒类流通行业翘楚,壹玖壹玖巅峰时期门店数量超过2800家。伴随着快速扩张,公司和加盟商的矛盾也屡次见诸报端。有加盟商反馈,自从今年6月起,壹玖壹玖开始大规模拖欠线上业务清分款项,导致门店资金周转困难。每个门店被拖欠的金额从数万元至数十万元不等,加盟商多次沟通催款,只得到“系统升级”“财务审核”等官方的回复。虽然壹玖壹玖创始人杨陵江在最近一次的公开访谈中否认了1919资金链断裂和他“限高”、外逃这些传闻,但资金紧张仍是不争的事实。
从老牌流通企业到新兴渠道标杆,危机的表现形式虽有差异,但核心症结却有相似之处:过度依赖高杠杆扩张、渠道管控能力薄弱、对新消费趋势反应滞后......这些问题在行业下行周期中被无限放大,最终引发信任崩塌与资金链断裂。
北京卓鹏战略咨询机构董事长田卓鹏预测,2025流通规模将下降20%-30%,渠道革命已进入深水区。
白酒行业的转型之困与本质回归
为何曾经风光无限的白酒产业,如今却陷入“生产—流通”双端承压的困局? 其背后是多重因素交织作用的结果,本质上反映了中国白酒行业从“粗放增长”向“高质量发展”转型过程中的结构性矛盾的集中爆发。
过去十余年,白酒行业受益于经济高速增长与商务消费扩张,实现快速扩容。然而,随着宏观经济增速放缓、消费趋于理性,市场需求已从“追求数量”转向“注重品质与性价比”。高端酒增速放缓,中低端市场竞争白热化,消费者对价格敏感度显著提升,中小酒企难以凭借品牌溢价维持利润空间。
2019至2022年“酱酒热”期间,大量资本涌入贵州仁怀等地,掀起扩产狂潮。许多企业为抢占风口,盲目上马产能,依赖债务融资支撑扩张。然而,当市场热度退去,真实需求无法匹配庞大产能,库存高企、价格倒挂、资金链断裂等问题集中爆发。部分企业“重规模、轻管理”的发展模式,在调整期中暴露无遗。
长期以来,白酒行业依赖“厂商—经销商”压货模式实现销售回款。但在当前市场环境下,经销商打款意愿大幅下降,库存积压导致资金周转困难。部分酒企过度依赖单一渠道,缺乏直营、电商、团购等多元化布局,抗风险能力极弱。一旦销售不及预期,整个资金链条迅速断裂。
此外,中小酒企普遍面临品牌认知度低、产品缺乏差异化、核心技术薄弱等问题。在头部企业通过品牌、渠道、资本优势全面下沉的背景下,中小品牌难以形成有效竞争壁垒。部分企业曾试图通过“概念炒作”(如年份酒、收藏酒、地域香型等)短期吸睛,但缺乏产品质量与消费者价值支撑,终难持久。
业内人士认为,当前白酒行业的“暴雷潮”并非简单的周期性波动,而是行业进入深度结构调整期的必然结果。这一轮洗牌,既是市场对低效产能与粗放模式的出清,也为真正具备品牌力、产品力、运营力的企业腾出发展空间。
白酒行业的寒冬,正在考验每一家企业的战略定力与经营韧性。这场由“酒企暴雷”与“酒商跑路”共同编织的危机图景,既是警钟,也是契机。唯有回归商业本质——以消费者为中心、以品质为基石、以可持续发展为目标,方能在洗牌之后,迎来真正属于高质量发展的春天。
(责任编辑:zx0600)

2025-12-08