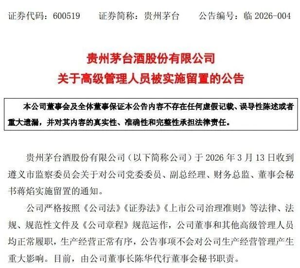
3月13日晚间,贵州茅台(600519.SH)发布公告显示,公司于当日收到遵义市监察委员会关于对公司党委委员、副总经理、财务总监、董事会秘书蒋焰实施留置的通知。
公告中,贵州茅台未具体说明蒋焰被留置的原因。

同日,贵州省纪委监委官方账号称,蒋焰涉嫌严重违纪违法,目前正接受贵州省纪委监委派驻贵州茅台集团纪检监察组纪律审查和遵义市监委监察调查。
蒋焰被称为贵州茅台的“财务大管家”,现年49岁,为公司最年轻的高管之一。她为何被留置,外界上主要有三种观点。
职务行为涉及严重违纪违法
蒋焰拥有法学学士及工商管理硕士学位。2001年,蒋焰毕业于贵州大学法律系经济法专业后进入银行系统,2012年参与筹建兴业银行贵州省分行并加入茅台集团,主导筹建贵州茅台集团财务有限公司任风险总监;2014年起历任茅台(上海)融资租赁有限公司、茅台建信(贵州)投资基金管理有限公司董事长。
2021年11月,贵州茅台发布第三届董事会2021年度第十一次会议决议公告,聘任蒋焰为副总经理、财务总监,并指定蒋焰代行董事会秘书职责;2022年1月19日,贵州茅台正式聘任蒋焰为董事会秘书。
有知情人士透露,被监察委员实施留置的一般原因主要基于被调查人涉嫌严重职务违法或犯罪,且存在妨碍调查的情形。
蒋焰作为贵州茅台党委委员、副总经理、财务总监及董事会秘书,同时担任茅台集团财务公司董事长,其职务覆盖上市公司财务、信息披露及集团资金调度等核心领域。
值得注意的是,在酒企业绩普遍大幅下滑的背景下,2025年第三季度,贵州茅台实现营业收入398.10亿元,同比增长0.35%;归母净利润192.24亿元,同比增长0.48%,保持了正增长。
茅台反腐链条的延续
蒋焰先后经历了丁雄军、张德芹、陈华等三位茅台董事长。在担任贵州茅台董事会秘书前,她一直表现得默默无闻。但在丁雄军时代,蒋焰可谓“一飞冲天”。
近年来,贵州茅台的多位前董事长(如袁仁国、高卫东、丁雄军等)因腐败问题落马,暴露出公司内部存在系统性治理危机。
其中,丁雄军的任期为2021年8月至2024年4月。而蒋焰成为代行董事会秘书以及董事会秘书,正是在丁雄军上任不久。
2025年1月2日,据贵州省纪委监委消息:贵州省市场监督管理局党组书记、贵州省市场监督管理局(贵州省知识产权局)局长丁雄军涉嫌严重违纪违法,接受贵州省纪委监委纪律审查和监察调查。
有市场猜测称,蒋焰作为核心管理层成员,其被查可能与此前高层腐败案件存在关联,或是反腐调查深入推进的结果。
金融板块历史问题被追溯
在茅台内部,蒋焰身兼多个重要职务,她不仅是上市公司贵州茅台的副总经理、财务总监以及董事会秘书,还担任着贵州茅台集团财务有限公司这一集团旗下关键金融平台的法定代表人兼董事长。
蒋焰在茅台的发展进程中,积极主导了金融板块的扩张,业务范围涵盖融资租赁、私募基金等多个领域。在行业处于上行阶段时,这些业务所取得的良好业绩或许在一定程度上掩盖了其中潜在的合规漏洞与风险隐患。
然而,随着市场环境的不断变化以及监管力度的持续加强,过往业务操作中存在的问题,诸如资金违规使用、项目审批流程不规范等情况,极有可能被重新进行严格审查。
举例来说,倘若蒋焰在开展金融业务过程中存在未按规定披露的关联交易、存在利益冲突问题,或者违反了金融监管部门的相关规定,那么这些行为很可能成为她被调查的导火索。
有分析指出,蒋焰所担任的这一集财务决策、资金调度以及信息披露等重要职责于一身的关键角色,尽管在一定程度上保障了公司运营的高效性,但同时也使得她工作流程中所涉及的资金流向、关联交易以及项目准入等环节,成为了监管部门重点审视的焦点。
截至目前,官方尚未公布蒋焰违纪违法的具体细节,外界的猜测主要集中在其对财务大权的掌控以及资本市场操作方面,但这些猜测均缺乏确凿证据,仍需等待调查结果的公布。
(责任编辑:zx0600)

2026-03-27