教育
-
警方将对大埔火灾全方位取证调查 调查需三至四周
在香港特区政府28日下午举行的发布会上,保安局局长邓炳强表示,警方将对大埔宏福苑火灾进行全面取证和调查,预计调查过程需要三至四周。邓炳强指出,初步判断火灾起因是宏昌阁低层围网最先起火,随后引燃发泡胶板并迅速蔓延到其他楼宇
11-28
详情 -
大火后香港宏福苑住户能否回家居住 重建还是修复?
香港消防处于11月28日通报,大埔宏福苑火灾已造成94人遇难。截至当日5时,78名伤者中,有12人危殆、28人严重、16人稳定,22人已出院。伤者中包括11名消防员
11-28
详情 -
中国援桑医疗队开展培训守护非洲女性健康
人民网约翰内斯堡11月27日电(记者邹松、实习生董嘉怡)由中国商务部主办、国家卫生健康委员会国际交流与合作中心承办的“桑给巴尔宫颈癌筛查海外培训班”25日开班。援外医疗队妇科专家韩利伟、刘慧玲向当地3
11-28
详情 -
携手非洲·共话合作:浙非商务考察团走进南非
人民网约翰内斯堡11月27日电(刘畅)由浙非服务中心组织的浙非商务考察团一行近日抵达南非,来自浙江地区的钢结构、建筑材料、电缆制造、综合建设投资及产业园运营等行业企业代表,以及南非当地产业园相关负责人
11-28
详情 -
博鳌亚洲论坛利雅得会议聚焦经济多元化与可持续发展
新华社利雅得11月27日电(记者罗晨 王海洲)2025年博鳌亚洲论坛利雅得会议27日在沙特阿拉伯首都利雅得开幕。会议以“转型促进区域经济多元化与可持续发展”为主题,将围绕区域经济韧性、能源转型与可
11-28
详情 -
美国将重新审查来自19个“受关注国家”的绿卡持有者
新华社华盛顿11月27日电(记者杨伶)美国公民及移民服务局27日宣布,对来自19个“受关注国家”的绿卡(永久居留)持有者启动重新审查。 美国公民及移民服务局局长约瑟夫·埃德洛27日在社交媒体上发
11-28
详情 -
“全球变革背景下的中国东盟关系:进展、机遇与挑战”国际论坛在吉隆坡举行
人民网吉隆坡11月28日电(记者白元琪)由马来亚大学中国研究所和中国外交学院合办的“全球变革背景下的中国东盟关系:进展、机遇与挑战”国际论坛26日在吉隆坡举行。驻马来西亚大使欧阳玉靖、马来西亚国会上议
11-28
详情 -
香港各界多措并举支援宏福苑火灾受灾民众
中新社香港11月28日电 香港大埔宏福苑26日发生重大火灾,造成严重人员伤亡。灾情牵动人心,连日来,香港各界纷纷伸出援手,以捐款捐物、义工支援等多种方式守望相助,与受灾民众并肩共渡难关。
11-28
详情 -
泰国南部水灾严重 中国总领馆全力救助受困中国公民
中新网曼谷11月28日电(李映民 赵洋)记者28日从中国驻宋卡总领事馆获悉,泰国南部水灾中受困的中国公民在总领事馆的帮助下全部获救。
11-28
详情 -
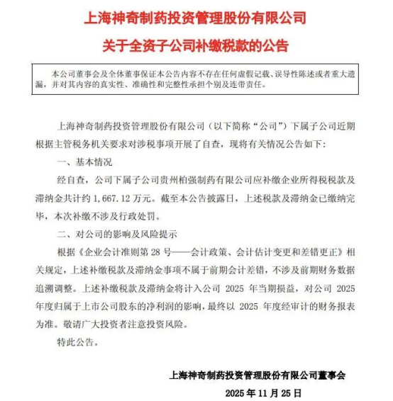
“老牌药企”子公司补缴千万税款
"老牌药企"神奇制药(600613.SH)旗下贵州柏强制药因需补缴1667万元税款及滞纳金,将直接吞噬掉2025年前三季度近三成利润。
11-26
详情
